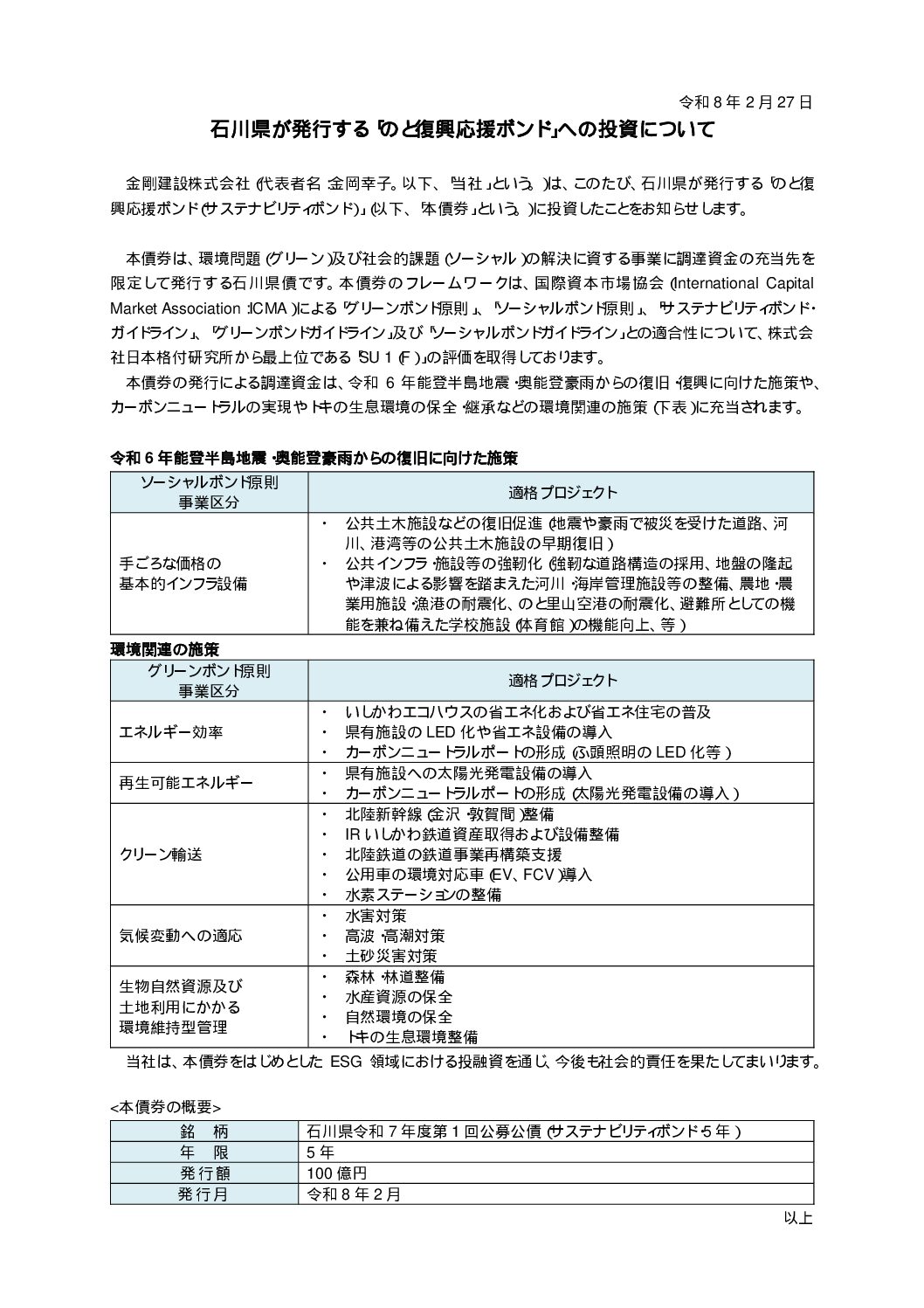
石川県が発行する「のと復興応援ボンド」への投資について
金剛建設株式会社は、このたび、石川県が発行する「のと復興応援ボンド」に投資したことをお知らせします。新着情報
石川県が発行する「のと復興応援ボンド」への投資について
金剛建設株式会社は、このたび、石川県が発行する「のと復興応援ボンド」に投資したことをお知らせします。
石川県が発行する「グリーンボンド」への投資について
金剛建設株式会社は、このたび、石川県が発行する「グリーンボンド」に投資したことをお知らせします。